一、事项名称
小餐饮经营许可新办
二、法律依据
《中华人民共和国食品安全法》(2015年4月24日第21号修订)
《陕西省食品小作坊小餐饮及摊贩管理条例》(2015年7月30日陕西省第十二届人民代表大会 常务委员会第二十一次会议通过)
《陕西省小餐饮管理办法》(2016年1月1日起施行)
三、受理条件
从事小餐饮经营活动应当符合下列条件,依法办理工商注册登记,并取得小餐饮经营许可证:
1.有固定、合法的经营场所,经营场所远离污染源,并设置在粉尘、有害气体、放射性物质和其他扩散性污染源的影响范围之外;
2.加工经营场所内应当保持清洁,不得圈养、宰杀活的禽畜类动物;
3.厨房各功能区布局合理,粗加工、烹饪、餐用具清洗消毒、食品原辅料贮存区域等场所分区明确,防止食品存放、操作产生交叉污染;
4.操作间与就餐场所、卫生间有效隔离;
5.配备有效的冷藏、洗涤、消毒、排烟净化、防蝇、防尘、防鼠设施,以及处理废水、存放垃圾(废弃物)的容器或者设施;
6.无专用餐饮具清洗消毒设施的,应当使用符合规定的一次性餐饮具或者采用集中式消毒餐饮具。
温馨提示:
1.小餐饮,是指有固定经营门店,从业人员少、条件简单,从事餐饮服务的小餐馆、小吃店、小饮品店等个体经营者。经营面积在50平方米(含)以内。
2.小餐饮经营者不得经营裱花蛋糕、生食水产品以及其他法律、法规规定的不得经营的食品。
四、申请材料
| 材料名称 | 要求 | 规格 | 份数 | 纸质/电子版 | 材料来源 | 备注 |
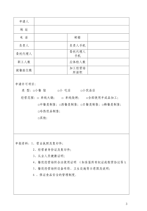
小餐饮经营许可申请书 | 真实合法 | A4 210mmx297mm | 1 | 纸质 | 网上下载 | |
营业执照复印件 | 真实合法 | A4 210mmx297mm | 1 | 纸质 | 市场监管部门办理 | |
开办者身份证 | 真实合法 | 正反面复印件A4 210mmx297mm | 1 | 纸质 | 公安部门办理 | |
从业人员健康证明 | 真实合法 | 复印件A4 210mmx297mm | 1 | 纸质 | 医院办理 | |
餐饮服务场所平面图及其所有权使用证明和设备布局、卫生设施等示意图 | 真实合法 | A4 210mmx297mm | 1 | 纸质 | 自备 | |
保证食品安全的规章制度 | 真实合法 | A4 210mmx297mm | 1 | 纸质 | 自备 | |
申请人委托他人办理许可申请,代理人应当提交授权委托书和身份证原件及复印件 | 真实合法 | A4 210mmx297mm | 1 | 纸质 | 自备 |
五、受理机构
未央区各食品药监所。
| 名称 | 地址 | 联系电话 | 受理时间 |
大明宫市场监管所 | 西安市未央区大明宫街道办事处西侧办公楼3楼 | 029-89163959 | 周一至周五 上午9:00—12:00 下午14:00—18:00(7、8月为15:00-18:00) (法定节假日按照国家规定执行) |
张家堡市场监管所 | 西安市未央区二府庄路未央区税务局隔壁(物价局院内二楼) | 029-86261798 | |
未央宫市场监管所 | 西安市未央区梨园路和生国际院内办公楼二楼 | 029-86399342 | |
徐家湾市场监管所 | 西安市未央区秦川路咸顺实业办公楼二楼 | 029-89292856 | |
谭家市场监管所 | 西安市未央区西航二校南100米谭家计生服务站二楼 | 029-86619816 | |
汉城市场监管所 | 西安市未央区汉城商业街汉城街办西隔壁(税务所对面) | 029-86608367 | |
未央湖市场监管所 | 西安市未央区东风路未央湖街道党群服务中心4楼 | 029-86195979 | |
六村堡市场监管所 | 西安市未央区北三环与邓六路东南角,原沣东保洁员公寓 | 029-84515264 |
六、申请表格




七、办理程序
1.申请人提交申报资料→2.受理人审查资料→3.现场核查→4.审核人审核→5.审批人审批→6.制证发证
八、流程图

九、办理时限
7个工作日。
十、收费标准及依据
不收费。
十一、证件名称及有效期限
《小餐饮经营许可证》,有效期为2年。
十二、年审或年检
不需要年审、年检。
十三、网上受理
http://qysb.sxfda.gov.cn/






陕公网安备:61011202000090号